2023-08-09 20:05 来源:战歌公会 编辑:战歌公会 浏览:
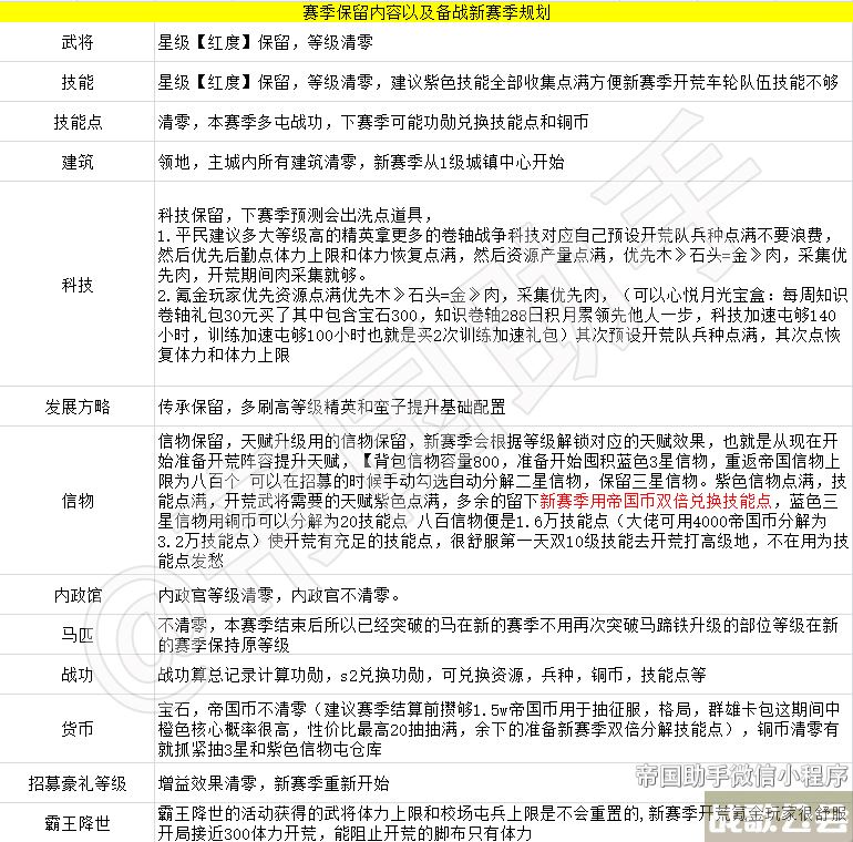
第二赛季开始后很多东西都要重新开始,比如武将的练度,那么新赛季是如何结算和重置的呢?这里为小伙伴们带来分享,看一下有关新赛季的重置规则,让大家知道有哪些是重置的。
1、武将,星级红度保留,等级清零;
2、技能,星级红都保留,等级清零;
3、技能点,清零;
4、建筑,主城建筑清零从1级城镇中心开始;
5、科技,科技保留;
6、发展方略,传承保留;
7、信物,信物保留;
8、内政官,内政官等级清零;
......
详情图片:
总结:根据上述介绍,只要是跟时间相关需要肝度的一般都会重置,跟氪金相关的一般都会保留,玩家需要从出生点重新开始游戏,和联盟一同踏入征程。
2025-11-20 [手游攻略]第二银河虫洞探索信标怎么做
2025-11-18 [手游攻略]第二银河宝藏传闻怎么做
2025-11-17 [手游攻略]第二银河如何增加雇佣舰长
2025-10-08 [手游攻略]在少年三国志中如何上第二个军师
2025-09-16 [手游攻略]长生劫第二关第二个鬼打墙有什么技巧吗