2023-08-09 20:05 来源:战歌公会 编辑:战歌公会 浏览:
每个赛季结束的时候在重返帝国中都会加入一些全新结算规则,很多小伙伴不知道赛季具体如何结算的,这里为大家带来分享,看一下有关赛季结算的介绍,让各位小伙伴知道是如何结算的吧。
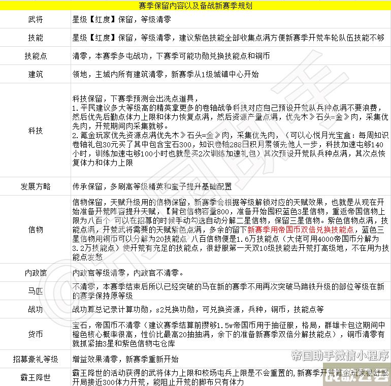
1、武将
星级【红度】保留,等级清零
2、技能
星级【红度】保留,等级清零,建议紫色技能全部收集点满方便新赛季开荒车轮队伍技能不够;
3、技能点
清零,本赛季多屯战功,下赛季可能功勋兑换技能点和铜币;
4、建筑
领地,王城内所有建筑清零,新赛季从1级城镇中心开始
5、科技
科技保留,下赛季预测会出洗点道具,
1.平民建议多打等级高的精英拿更多的卷轴战争科技对应自己预设开荒队兵种点满不要浪费,然后优先后勤点体力上限和体力恢复点满,然后资源产量点满,优先木》石头=金》肉,采集优先肉,开荒期间肉采集就够。
2.氰金玩家优先资源点满优先木》石头=金》肉,采集优先肉,(可以心悦月光宝盒:每周知识卷轴礼包30元买了其中包含宝石300,知识卷轴288日积月累领先他人一步,科技加速屯够140小时,训练加速屯够100小时也就是买2次训练加速礼包)其次预设开荒队兵种点满,其次点恢复体力和体力上限
6、发展方略
传承保留,多刷高等级精英和蛮子提升基础配置
7、信物
信物保留,天赋升级用的信物保留,新赛季会根据等级解锁对应的天赋效果,也就是从现在开始准备开荒阵容提升天赋,【背包信物容量800,准备开始囤积蓝色3星信物,重返帝国信物上限为八百个可以在招募的时候手动勾选自动分解二星信物,保留三星信物。紫色信物点满,技能点满,开荒武将需要的天赋紫色点满,多余的留下新赛季用帝国币双倍兑换技能点,蓝色三星信物用铜币可以分解为20技能点八百信物便是1.6万技能点(大佬可用4000帝国币分解为3.2万技能点〉使开荒有充足的技能点,很舒服第一天双10级技能去开荒打高级地,不在用为技能点发愁 8、内政官
内政官等级清零,内政官不清零。
9、马匹
不清零,本赛季结束后所有已经突破的马在新的赛季不用再次突破马蹄铁的等级部位,在新的赛季保持原等级
10、战功
战功算总记录计算功勋,s2兑换功勋,可兑换资源,兵种,铜币,技能点等。
11、货币
宝石,帝国币不清零(建议赛季结算前攒够1.5w帝国币用于抽征服,格局,群雄卡包这期间中橙色核心概率很高,性价比最高20抽抽满,余下的准备新赛季双倍分解技能点〉,铜币清零有就抓紧抽3星和紫色信物屯仓库 12、招募壕俩等级
增益效果清零,新赛季重新开始
13、霸王降世
霸王降世的活动获得的武将体力上限和校场屯兵上限是不会重置的,新赛季开荒氟金玩家很舒服开局接近300体力开荒,能阻止开荒的脚布只有体力。
2025-08-26 [手游攻略]金铲铲之战s15赛季假面摔跤手怎么搭配
2025-08-26 [手游攻略]全民奇迹帝国军军部能找到吗
2025-08-05 [手游攻略]帝国时代2帝王骆驼是哪个国家
2025-07-28 [手游攻略]帝国时代2德古拉第一关怎么过
2025-07-26 [手游攻略]帝国时代2斯福尔扎怎么打